Background. Inflammatory tumor microenvironment leads to T cell exhaustion in multiple myeloma leading to treatment failure and relapse. Specifically, T cell based therapies including bispecific antibodies and chimeric antigen receptor (CAR) T cell are associated with the additional side effects of non-specific T cell activation and cytokine release syndrome. Adoptive therapy with allogeneic cord blood (CB) T regulatory (Treg) cell therapy has been shown to be safe with clinical efficacy in a wide range of diseases including graft vs. host disease (GvHD), inflammatory bone marrow failures and COVID-19 induced acute respiratory distress syndrome. Furthermore, combination of Tregs with donor lymphocyte infusion (DLI) has led to resolution of leukemia relapse without GvHD flare up. We hypothesize that co-administration of Tregs with adoptive T cell based therapy will improve myeloma outcomes.
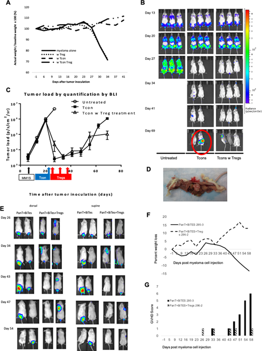
Methods. 3x106 GFP-labeled MM.1S cells were injected into NSG mice followed by 5x106 CD3+ T conventional (Tcon) cells on day 14. In a subset of the Tcon treated mice, 1x107 CB Treg cells were injected on day 47, 54 and 61. Mice were followed every other day for weight and GvHD score. Non-invasive bioluminescent imaging (BLI) was performed serially. Weekly blood draw was performed for cell analysis and cytokine assays. At the time of euthanasia, blood, spleen and bone marrow were harvested for histopathology and flow analysis. In a subsequent experiment, intra-peritoneal injection of the bi-specific antibody against CD3 and BCMA (BCMA-BiTE) was administered in the xenogenic myeloma model in the presence or absence of CB Treg cells. Pan T cells were injected into all mice to facilitate the anti-tumor action of BiTE.
Results. Both Tcon and Tcon+Treg recipients maintained their body weight compared to myeloma alone or myeloma + Treg arm (Figure A). All mice showed evidence of tumor growth by day 20 (Figure A). Widespread MM.1S cell growth in the myeloma only mice at day 27 was demonstrated by BLI whereas no measurable tumor growth was evident in Tcon recipients or Tcon+Treg recipients. By day 69, Tcon only mice were significantly increased tumor growth compared to Tcon+Treg recipients (Figure B). While circulating multiple myeloma cells were detected in myeloma alone and myeloma+Treg arm, no such evidence was detectable in the Tcon or Tcon+Treg recipients. However, upon euthanasia, extramedullary relapse of myeloma as retroperitoneal mass was detected in Tcon recipient (Figure C). Addition of Treg + BiTE led to a similar degree of tumor control compared to BiTE alone treated mice, however, a significant weight loss was observed in this arm (Figure D) with a corresponding high GvHD score (Figure E). Furthermore, addition of CB Treg cells led to decrease of T cell exhaustion phenotypic markers (data not shown).
Conclusion. We are the first to show that CB Treg cells can be administered in combination with the T-cell based immunotherapies directed against myeloma. Such a strategy should be examined in the clinical setting.
Nishimoto:Bayer Yakuhin, Ltd:: Research Funding; Janssen Pharmaceutical K.K.:: Research Funding. Sadeghi:Cellenkos Inc.: Current Employment. Shah:GSK, Amgen, Indapta Therapeutics, Sanofi, BMS, CareDx, Kite, Karyopharm: Consultancy; BMS, Janssen, Bluebird Bio, Sutro Biopharma, Teneobio, Poseida, Nektar: Research Funding. Patel:Nektar: Consultancy, Research Funding; Celgene: Consultancy, Research Funding; Cellectis: Research Funding; Takeda: Consultancy, Research Funding; Janssen: Consultancy, Research Funding; Oncopeptides: Consultancy; Poseida: Research Funding; Precision Biosciences: Research Funding; Bristol Myers Squibb: Consultancy, Research Funding. Parmar:Cellenkos Inc.: Current equity holder in private company, Membership on an entity's Board of Directors or advisory committees, Patents & Royalties, Research Funding.
Author notes
Asterisk with author names denotes non-ASH members.

This feature is available to Subscribers Only
Sign In or Create an Account Close Modal